Informatics Point

Информатика и проектирование

Разработка блок-схемы

Запуск лифта начинается с «холодного старта», закрытия двери и вывода лифта на нижний этаж и установка начальных настроек. Основная блок-схема алгоритма работы лифта представлена на рисунке 2. Далее запускается первый таймер с интервалом в 0,2 секунды (блок схема подпрограммы «Таймер 1» представлена на рисунке 3), в момент срабатывания которого на порту «А» на первом разряде формируется уровень напряжения соответствующий логической единице и запускается второй таймер с интервалом в 10 микросекунд (блок схема подпрограммы «Таймер 2» представлена на рисунке 4). В случае если лифт где либо вызван (произошло нажатие кнопки), сначала происходит проверка, находится ли лифт на нужном этаже, если да то открываются двери, если нет, то происходит проверка, находится ли лифт выше нужного этажа. Если лифт находится выше, то запускается подпрограмма «Движение вверх» (блок схема подпрограммы «Движение вверх» представлена на рисунке 5) и происходит изменение управляющего слова. Если лифт находится ниже, то запускается подпрограмма «Движение вниз» (блок схема подпрограммы «Движение вниз» представлена на рисунке 6) и также меняется управляющее слово.

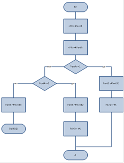
При запуске подпрограммы «Движение вниз» происходит проверка необходимости изменения скорости. Если необходимо сменить скорость, то скорость меняется. Далее проверяем, достигнут ли нужный этаж. Если да то останавливаем лифт и открываем двери и выходим из подпрограммы. Если нет, то сразу выходим.

Движение вверх происходит по аналогичной схеме.

При запуске подпрограммы «Открытие дверей» (блок схема подпрограммы «Открытие дверей» представлена на рисунке 7) происходит проверка возможности открытия дверей.

Если дверь открывается: проверяем, открылась ли дверь. Если открылась, то запускаем таймер ожидания и переходим в начало подпрограммы. Если нет, то сразу переходим в начало.

Если дверь не открывается: проверяем, открыта ли дверь. Если не открыта, то ждем и снова проверяем, открывается ли дверь. Если открыта, то проверяем, истекло ли время ожидания. Если нет, то ждем и проверяем еще раз. Если да, то закрываем дверь и проверяем, поступил ли сигнал. Если не поступил, то ждем и снова проверяем. Если поступил, то анализируем куда ехать и переходим на метку К.

Рисунок 2 - Основная блок-схема алгоритма

Рисунок 3 - Блок-схема алгоритма подпрограммы «Таймер 1»

Рисунок 4 - Блок-схема алгоритма подпрограммы «Таймер 2»

Рисунок 5 - Блок-схема алгоритма подпрограммы «Движение вверх»

Рисунок 6 - Блок-схема алгоритма подпрограммы «Движение вниз»

Рисунок 7 - Блок-схема алгоритма подпрограммы «Открытие дверей»

Лучшие статьи по информатике

Решение производственных задач по основам метрологии и радиоизмерений
Предметом дисциплины «Метрология и радиоизмерения» является изучение основ метрологии и метрологического обеспечения, стандартизации и сертификации в област ...

Основы разработки карманного осциллографа
Осциллограф - прибор, предназначенный для исследования электрических сигналов во временном области путём визуального наблюдения графика сигнала на экран ...

Организация связи на железнодорожном транспорте на примере Свердловской железной дороги
Открытое акционерное общество «Российские железные дороги» (ОАО «РЖД») Филиал «Свердловская железная дорога» Свердловский региональный центр связи (С ...

Меню сайта