Informatics Point

Информатика и проектирование

Применение микропроцессоров в измерительных приборах

Если измеряемой величиной является сопротивление, данные выводы управляют аналоговым коммутатором блока измерения сопротивления.

. Выводы 6 - 7 используются для выбора параметров измеряемой величины. К этим параметрам относятся:

.1 Постоянная и переменная составляющая.

.2 Разрядность измеряемой величины: В, мВ, А, мА.

. Вывод 0 служит для определения полярности измеряемой величины.

. Вывод 0 порта B необходим для сброса измерения. Схема сброса входит в состав блока сопряжения контроллера с аналоговой частью схемы и изображена на рис. 5.

Рисунок 5 - Схема сброса

При высоком уровне сигнала на выводе 0 порта B транзистор VT1 открывается и через резистор R33 разряжает конденсатор C7.

Вывод 6 порта D служит для связи контроллера с датчиком температуры DS18B20. Особенность работы с интерфейсом 1-wire заключается в необходимости подтянуть вывод 6 резистором R38 к шине питания.

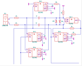
При измерении напряжения в пределах от 0 до 850 вольт измеряемое напряжение подается на дифференциальный усилитель собранный на операционном усилителе LM2904 рис. 6.

Рисунок 6 - Блок измерения напряжения от 0 до 850 вольт

Резисторы R13, R14, R16 и R17 задают коэффициент усиления, который рассчитывается по формуле:

(1)

В данном блоке коэффициент усиления равен 0.003. На выходе усилителя получаем напряжение в диапазоне от -3 до 3 вольт.

Аналоговым коммутатором DA8 выбираем режим измерения: измерение переменной или постоянной составляющей. В случае выбора измерения постоянной составляющей коммутатор замыкает выводы конденсаторов C5 и C6, в результате чего на вход дифференциального усилителя идет постоянная составляющая измеряемого напряжения.

Принцип работы измерителя 0 - 25 вольт идентичен измерителю на 850 вольт. Различие состоит лишь в том, что дифференциальный усилитель имеет два диапазона усиления 1 и 0.1, оба диапазона регулируются аналоговым коммутатором DA1.1 - DA1.2 рис. 7.

Рисунок 7 - Блок измерения напряжения от 0 до 25 вольт

Измеритель тока функционирует по тому же принципу, что и измеритель напряжения в диапазоне 0 - 25 В рис. 8.

Рисунок 8 - Блок измерения тока в пределах от 0 до 5 ампер

Напряжение снимается с шунтирующего сопротивления FU1 которым является предохранитель на 5 А. Коэффициенты усиления для данного блока равны 1 и 10.

Для измерения сопротивления элементов используется инвертирующий усилитель на ОУ DA6.2 рис. 9.

Рисунок 9 - Блок измерения сопротивления от 0 до 100 кОм

Выходное значение напряжения зависит от сопротивления резисторов R18, R19, R20 и Rx, где Rx - измеряемое сопротивление, и рассчитывается по формуле:

Uвых = Uвх(Rx/R), (2)

где Uвх - напряжение на входе (снимается с инвертирующего усилителя на ОУ DA9.1 и равно -2.56 В), R - сопротивление на инвертирующем выводе ОУ, задается аналоговым коммутатором DA4.3, DA4.4.

Перейти на страницу: 1 2 3 4 5 6

Лучшие статьи по информатике

Практическая реализация универсального программно-аппаратного лабораторного комплекса автоматизации измерений
Возрастание количества измерений, нарастание сложности аппаратуры, повышение требований к точности, расширение использования математических методов обработк ...

Технология создания первичной фонограммы в условиях записи чистового звука к видеофильму формата DVCAM с использованием PC для записи звука на съемочной площадке
Главные цели, поставленные автором для данной курсовой работы - показать работу звукорежиссера в условиях съемки видеофильма формата DVCAM с использованием п ...

Электронавигационные приборы
На каждом судне для следования по намеченному курсу, выбора пути следования, контроля местонахождения в открытом море с учетом изменяющейся навигационной и ...

Меню сайта